找回密码
 立即注册

微信扫码登录

搜索

[综合] CHEST:成人咳嗽症状的分类以及管理(2017)

[复制链接]
阳光肺科 发表于 2025-3-15 02:30:48 | 显示全部楼层 |阅读模式
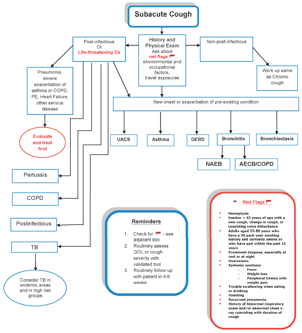
Irwin RS, French CL, Chang AB, Altman KW; CHEST Expert Cough Panel*. Classification of Cough as a Symptom in Adults and Management Algorithms: CHEST Guideline and Expert Panel Report. Chest. 2018 Jan;153(1):196-209. doi: 10.1016/j.chest.2017.10.016. Epub 2017 Nov 10. PMID: 29080708; PMCID: PMC6689094.



011016qq8cqtab16ts7asy.png

011037jojh1cx11vv2ns11.png

011053mv6xp9r3vqbiq9rx.png

011148w8iv9ziq9v99kbmw.png

011230fet8kww92wkw2zwk.png

011301yhi7ng5ms515s05d.png

011328b1j4zcnpf31ajkzo.png

011352bp04biszv4ec4b9z.png
回复

使用道具 举报

您需要登录后才可以回帖 登录 | 立即注册

本版积分规则

给我们建议|手机版|阳光肺科 ( 粤ICP备2020077405号-1 )

GMT+8, 2026-2-1 18:53

Powered by Discuz! X3.5

© 2001-2026 Discuz! Team.

快速回复 返回顶部 返回列表